本站 11 月 13 日消息,雪球交通卡宣布,银川交通一卡通 NFC 交通卡已上线小米钱包,可限时免费开通。

小米旗下的手机用户可以使用小米钱包免费开通银川交通一卡通,只需手机支持NFC功能


本站测试发现,银川交通一卡通支持银川市内的公交服务。在办理一卡通的同时,需要充值一定的金额。这对于需要乘坐银川市公交的人来说是很方便的

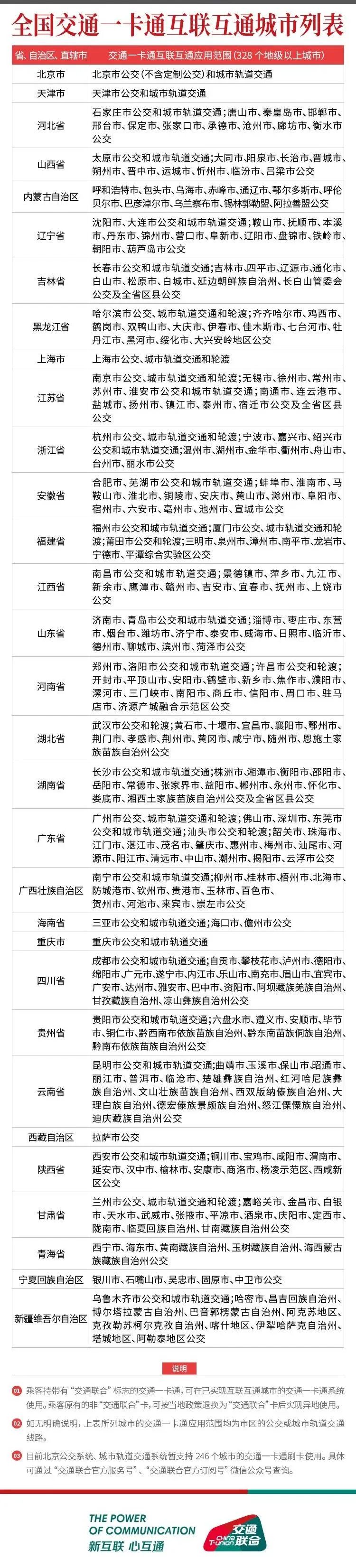
以下是本站提供的全国交通一卡通互联互通城市列表:

广告声明:本文所包含的对外链接(包括但不限于超链接、二维码、口令等形式)旨在提供更多信息,节省筛选时间,仅供参考之用。请注意,本站的所有文章都包含此声明
本文内容由互联网用户自发贡献,该文观点仅代表作者本人。本站仅提供信息存储空间服务,不拥有所有权,不承担相关法律责任。