——原标题:【建议收藏】重磅!2023年东莞市人工智能产业链全景图谱(附产业政策、产业链现状图谱、产业资源空间布局、产业链发展规划)
行业主要上市公司:百度;阿里巴巴;京东;华为;腾讯等
本文核心数据:人工智能市场规模;人工智能规模以上企业营业收入;专利申请数量
人工智能产业发展现状及价值链分布
——全国人工智能产业发展规模
人工智能技术是21 以来计算机科学技术与其他相关学科相互交叉融合的产物,包括机器人系统设计技术、自然语言处理和数据挖掘技术等方面。中国是全球第二大人工智能市场,随着我国新基建、新经济的不断推进,AI技术在各领域的应用不断深化,2022年我国人工智能市场规模达到4849亿元。在政策支持、市场供给及需求双双增加的情况下,预计未来我国人工智能行业仍保持快速增长,预计2023年全年我国人工智能产业市场规模将达到5819亿元, 2028年市场规模有望超过14000亿元,2023-2028年年均复合增长率约为20%.

——人工智能产业价值链分布
人工智能产业链包括三层:基础层、技术层和应用层。其中,基础层是人工智能产业的基础,主要是包括AI芯片等硬件设施及云计算等服务平台的基础设施、数据资源,为人工智能提供数据服务和算力支撑;技术层是人工智能产业的核心,以模拟人的智能相关特征为出发点,构建技术路径;应用层是人工智能产业的延伸,集成一类或多类人工智能基础应用技术,面向特定应用场景需求而形成软硬件产品或解决方案。综合来看,数据、开发平台、解决方案的利润水平较高;其中,解决方案的代表性公司毛利率高达35%-75%;此外,计算机技术和应用环节的毛利率较低。

注:上述毛利率区间以行业代表性上市公司2022年毛利率填列
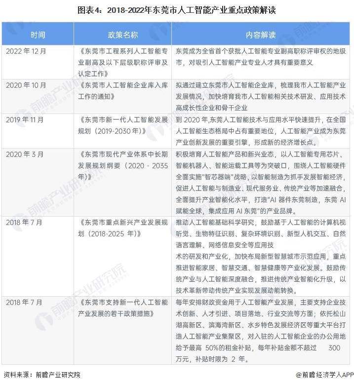
东莞市人工智能产业政策环境
东莞是全球制造业重镇,产业链配套完善,3C(即电脑、通信和消费电子)行业、装备产业发达,这在应用人工智能方面具有独特优势。“十三五”以来,东莞就颁布实施了多项行动方案促进人工智能的发展;2018年-2022年,东莞每年均制定了人工智能产业发展规划和相关的财政支持政策,鼓励人工智能产业的发展;2018年7月出台的《东莞市重点新兴产业发展规划(20218-2025)》中,明确将新一代人工智能产业列为东莞市重点发展产业之一。之后,东莞也专门出台了“支持新一代人工智能产业发展若干政策措施”。截至2022年,东莞市共有39条相关政策公布。

注:2021年及2018年之前未有相关政策出台,因此不纳入统计分析

东莞市人工智能产业链发展现状
——东莞市人工智能产业链图谱
在政策指引和市场驱动下,东莞市人工智能产业链不断完善,其中在计算机技术、数据、应用技术、算法理论、开发平台、解决方案、产品服务等产业链环节均有企业布局:

——东莞市人工智能产业链企业地图
从产业链各环节的代表性企业分布地图来看,目前东莞人工智能产业计算机技术、数据、应用技术、算法理论、开发平台、解决方案、产品服务都主要分布在松山湖片区、城区片区和滨海片区。水乡新城片区和东部工业园片区也分布着部分主要企业。

——东莞市人工智能产业发展载体图谱
发展人工智能产业是未来发展的趋势所在,自“十三五”以来,东莞市便开始大力推动人工智能产业的发展,包括技术研发、财政补贴等各方面。2022年出台的《东莞市制造业高质量发展“十四五”规划》把新一代人工智能列为“十四五”期间重点发展产业,支持松山湖高新区成为我市人工智能原始创新高地,高标准推动滨海湾新区建设人工智能产业应用创新区,打造涵盖人工智能硬件产品研发、设计、制造、服务的全链条创新中心。根据规划,当前已形成了2大主要的人工智能产业聚集区:松山湖高新区和滨海湾两个创新双极,并大力发展人工智能小镇,多点开花。

东莞市人工智能产业发展现状
——2022年东莞市人工智能产业规模以上企业营业收入超600亿元
近年来,东莞市人工智能产业发展迅猛。2018年-2021年,东莞市人工智能产业规模以上企业年营业收入基本在400亿元以上,2021年突破了500亿元;2022年东莞市人工智能产业规模以上企业营业收入超600亿元,同比增长11.89%。

——新增注册企业数量持续增长
根据企查猫查询数据显示,自从2021年开始人工智能新注册企业快速增长。截至2022年底,东莞人工智能产业相关的注册企业超10000家,其中2022年新注册企业数量创历史高峰,达3584家。自2021年开始,人工智能新注册企业数量便呈现爆发式增长,表明近两年东莞人工智能产业的发展势头十分迅猛。

——2021年人工智能专利申请数量达130项,创历年新高
自2014年来,东莞市人工智能产业发展迅猛。从2014-2016年专利申请数量只有个位数,到2021达到130项,可谓发展迅猛。但自从2021年专利申请数量达到历史高峰以及经过前几年的快速增长后,2022年专利申请数量有所滑落。截至2023年5月,东莞市人工智能专利申请数量共552项。

注:1)截至时间为2023年5月;2)2017年以前专利申请数量过少,因此未统计其同比增速。
东莞市人工智能产业发展前景及规划
——东莞市人工智能产业发展前景
根据2019年11月东莞市科学技术局出台的《东莞市新一代人工智能发展规划(2019-2030年)》,东莞人工智能产业发展具有独有优势,松山湖高新区已聚集机器人及智能装备企业400余家,全市工业机器人研发及生产企业约占全国总数的10%,涌现出固高、李群自动化等一批行业领军企业。到2025年,累计培育50家以上人工智能产品、知名品牌和智能硬件制造行业领军企业,核心产业规模超过300亿元,关联产业带动效应超过5000亿元。

——东莞市人工智能产业发展规划
“十四五”期间,东莞市将从三个方向发展人工智能产业:

更多本行业研究分析详见前瞻产业研究院《东莞市人工智能产业大数据招商指南(两链两图两库两清单)》。
同时前瞻产业研究院还提供产业大数据、产业研究报告、产业规划、园区规划、产业招商、产业图谱、智慧招商系统、行业地位证明、IPO咨询/募投可研、IPO工作底稿咨询等解决方案。在招股说明书、公司年度报告等任何公开信息披露中引用本篇文章内容,需要获取前瞻产业研究院的正规授权。
本文内容由互联网用户自发贡献,该文观点仅代表作者本人。本站仅提供信息存储空间服务,不拥有所有权,不承担相关法律责任。